标题: 长恨天河图内测文件下载, 见27楼
性别:男-离线 林冲
(教头)

京兆郡公
谏议大夫
★★★★

Rank: 17Rank: 17
组别 翰林学士
级别 卫将军
好贴 5
功绩 872
帖子 6312
编号 56550
注册 2006-1-2
家族 轩辕狼党


发表于 2007-7-28 17:33 资料 个人空间 短消息 只看该作者 QQ
长恨天河图内测文件下载

长恨天之战一改名为(长恨天之战 河图)
长恨天之战二改名为(长恨天之战 洛书)

长恨天之战 河图:地图如图所示,九个阵中分别暗含了数字1、2、3、4、5、6、7、8、9。

第一次进入河图(S66),敌人大约是每个阵9个(9*9-1=81-1=80),每个阵有一个阵眼武将。非阵眼武将被击退(有阵眼武将的情况下立即复活、无阵眼武将的情况下不复活),阵眼武将被击退三回合后复活。玩家的目的不是歼敌,而是占位,占领每个阵中的宝物库。本关要求玩家不能有一人被击退,玩家需要用15个人占领三个阵的宝物库,当这三个阵的暗含数字和为15时,三个阵即同时告破。玩家全灭三个阵中的敌人,并离开这三个阵后,这三个阵将被关闭。第一战战斗胜利!玩家进入R67剧情,可以重新派兵。

第二次进入河图(S67),九个阵只剩下六个,敌人大约是每个阵13个(6*13+2=78+2=80),每个阵有两个阵眼武将。非阵眼武将被击退(有任何一个阵眼武将的情况下立即复活、无阵眼武将的情况下不复活),阵眼武将被击退三回合后复活。同样玩家需要用15个人占领剩余六个阵中的三个阵的宝物库,当这三个阵的暗含数字和为15时,三个阵即同时告破。玩家全灭这三个阵中的敌人,并离开这三个阵后,这三个阵也将被关闭。第二战战斗胜利!玩家进入R68剧情,可以重新派兵。

第三次进入河图(S68),九个阵只剩下三个,敌人大约是每个阵27个(3*27-1=81-1=80),每个阵有三个阵眼武将。非阵眼武将被击退(有任何一个阵眼武将的情况下立即复活、无阵眼武将的情况下不复活),阵眼武将被击退三回合后复活。玩家需要用15个人占领剩余三个阵的宝物库,当这三个阵的暗含数字和为15时(应该一定是15),三个阵即同时告破。玩家全歼敌军。到此为止,只是攻破河图的第一个条件。第二个条件是必须在三次闯关中触发全部的26个单挑(也就是三次中必须派出全部的26个武将;如果武将不足26个,单挑数量也会相应的降低)。若同时满足两个条件,河图告破,玩家进入R69剧情,重新派兵,S69就是长恨天之战 洛书了。

PS:如何解开这个3*3矩阵,玩家自己看着办吧。比如如果第一次选4+5+6的话,剩下的1、2、3、7、8、9将无法搭配出15组合,玩家就只能困死在河图了。另外,如果玩家攻破了全部九个阵,歼灭了所有的敌军,而忘记了触发全部的26场单挑的话,也将会困死在河图中。由于三战河图,玩家必须派出全部的武将,所以练级、培养不平均的玩家就后果自负吧!

[ 本帖最后由 林冲 于 2007-8-5 23:05 编辑 ]


图片附件: [河图] CHT1.JPG (2007-7-28 17:33, 99.13 K)



顶部
性别:男-离线 林冲
(教头)

京兆郡公
谏议大夫
★★★★

Rank: 17Rank: 17
组别 翰林学士
级别 卫将军
好贴 5
功绩 872
帖子 6312
编号 56550
注册 2006-1-2
家族 轩辕狼党


发表于 2007-7-28 17:37 资料 个人空间 短消息 只看该作者 QQ
长恨天之战 河图 九个阵的敌方人员配置如下。一共是8*9+8=80个敌人。

             阵眼武将        一副           二副                                                
浅滩       秦桧              杨沂中        罗汝楫        万俟卨        张俊           王俊           王次翁        瀚海           塞云
草原       挞赖              普风           乌灵圣母     金熙宗        完颜雍        完颜亮        山狮驼        粘得力        连儿心善
大河       杨幺              屈原公        杨凡           杨宾           杨钦           杨会           花普方        余尚文        余尚敬
树林       周侗              关胜           燕青           呼延灼        樊瑞           孟邦杰        阮良           韩起龙        韩起凤
城内       高宗8            黑蛮龙        岳雷           牛通           岳霆           伍连           余雷           宗良        
荒地       粘罕              完木陀赤     完木陀泽     哈迷蚩        金弹子        银弹子        张从龙        摩利之        金古禄
雪原       宗泽              张所           李纲           徽宗           折彦质        陆登           韩世忠        梁红玉        吴玠
平原       杨再兴           何元庆        诸葛英        余化龙        柴桂           曹成           王善           罗辉           戚方
沼泽       王氏8            秦熹           刘豫           曹荣           张邦昌        王铎           苗傅           刘正彦        刘猊

一副表示二闯河图时也将成为阵眼的武将,二副表示三闯河图时也将成为阵眼的武将。

9个阵被破掉三个后,二闯河图时将向其余六个阵中补上一定数量的铁浮陀、铁华车、鱼鳞军、驼龙、拐子马、背嵬军、女兵或文官团。三闯河图时以此类推。

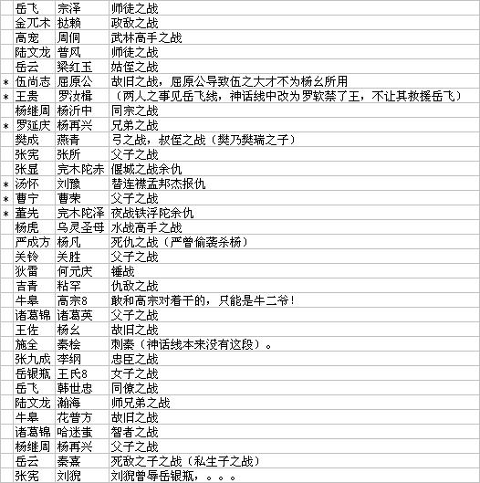
9个阵的可能阵眼武将27个,将和我军进行27场单挑,虽然有胜有败,但单挑后没有武将撤退。列表及解释如下:

岳飞           宗泽           师徒之战,平
岳飞           岳雷           父子之战,岳飞胜
金兀术        挞赖           政敌之战,兀朮胜
高宠           周侗           武林高手之战,平
陆文龙        普风           师徒之战,平
岳云           秦熹           死敌之子之战,岳云胜
伍尚志        屈原公        故旧之战,屈原公导致伍之大才不为杨幺所用。伍尚志胜
王贵           罗汝楫        (两人之事见岳飞线,神话线中改为罗软禁了王,不让其救援岳飞)。王贵胜
杨继周        杨沂中        同宗之战,杨继周胜
罗延庆        杨再兴        兄弟之战,平
樊成           燕青           弓之战,叔侄之战(樊乃樊瑞之子),燕青胜
张宪           张所           父子之战,平
张显           完木陀赤     偃城之战余仇,平
汤怀           刘豫           替连襟孟邦杰报仇,汤怀胜
曹宁           关胜           师徒之战,平
董先           完木陀泽     夜战铁浮陀余仇,平
杨虎           乌灵圣母     水战高手之战,平
严成方        杨凡           死仇之战(严曾偷袭杀杨),平
关铃           黑蛮龙        搞笑兵种之战,平
狄雷           何元庆        锤战,平
吉青           粘罕           仇敌之战,粘罕胜
牛皋           高宗8         敢和高宗对着干的,只能是牛二爷!平
诸葛锦        诸葛英        父子之战,平
王佐           杨幺           故旧之战,平
施全           秦桧           刺秦(神话线本来没有这段),平。
张九成        李纲           忠臣之战,平
岳银瓶        王氏8         女子之战,平

[ 本帖最后由 林冲 于 2007-7-29 03:14 编辑 ]


顶部
性别:男-离线 恋芸
(司徒飞麟)

楚国公
监管使
枢密副使
河东路经略使

Rank: 27Rank: 27Rank: 27Rank: 27Rank: 27Rank: 27
资政殿大学士(从一品)
组别 经略使
级别 大将军
好贴 3
功绩 3357
帖子 12529
编号 871
注册 2005-9-24
来自 上海
家族 轩辕学院


发表于 2007-7-28 19:07 资料 个人空间 短消息 只看该作者 QQ


QUOTE:
另外,如果玩家攻破了全部九个阵,歼灭了所有的敌军,而忘记了触发全部的26场单挑的话,也将会困死在河图中。由于三战河图,玩家必须派出全部的武将,所以练级、培养不平均的玩家就后果自负吧!

个人建议,该要求仅针对困难难度,其他难度相应的可以降低。

QUOTE:
当这三个阵的暗含数字和为15时

简单难度可适当提示

[ 本帖最后由 恋芸 于 2007-7-28 19:08 编辑 ]
顶部
性别:男-离线 ylh2004
(萧雨客)

商国公
武泰军节度使
★★

Rank: 17Rank: 17
柱国(正二品)
组别 节度使
级别 镇北将军
好贴 7
功绩 1311
帖子 3560
编号 22408
注册 2004-11-5
家族 轩辕学院


发表于 2007-7-28 19:52 资料 文集 短消息 只看该作者
河图洛书的话当然要有龙马和神龟来配套
顶部
性别:男-离线 密林繁星

梁郡公川峡西路经略使

Rank: 23Rank: 23Rank: 23Rank: 23Rank: 23
组别 经略使
级别 征西将军
好贴 4
功绩 2466
帖子 4973
编号 6979
注册 2004-4-22
家族 肉肉门


发表于 2007-7-28 20:07 资料 文集 短消息 只看该作者
龙马不知道,玄武在朱仙镇的时候就有出来过……
顶部
性别:男-离线 林冲
(教头)

京兆郡公
谏议大夫
★★★★

Rank: 17Rank: 17
组别 翰林学士
级别 卫将军
好贴 5
功绩 872
帖子 6312
编号 56550
注册 2006-1-2
家族 轩辕狼党


发表于 2007-7-28 20:10 资料 个人空间 短消息 只看该作者 QQ
用不着非得一一配上吧!有个河图和洛书的意思就行了。
顶部
性别:男-离线 林冲
(教头)

京兆郡公
谏议大夫
★★★★

Rank: 17Rank: 17
组别 翰林学士
级别 卫将军
好贴 5
功绩 872
帖子 6312
编号 56550
注册 2006-1-2
家族 轩辕狼党


发表于 2007-7-28 20:13 资料 个人空间 短消息 只看该作者 QQ


QUOTE:
原帖由 恋芸 于 2007-7-28 19:07 发表
个人建议,该要求仅针对困难难度,其他难度相应的可以降低。
简单难度可适当提示

1、该要求三个难度应该都是这个样子。我会用别的地方来控制难度。
2、提示是一定的,否则玩家不看攻略根本就不行。
顶部
性别:女-离线 cherry

燕国公主庆阳军节度使
★★

Rank: 15Rank: 15Rank: 15Rank: 15Rank: 15Rank: 15
柱国(正二品) 轩辕春秋年度最佳(春秋文艺区)
组别 佩剑郡主
级别 平南将军
好贴 7
功绩 1844
帖子 2116
编号 54970
注册 2005-12-10


我觉得有提示也会玩死人的……
顶部
性别:男-离线 岱瀛
(deving)

长平侯
川峡东路经略使
监管使

Rank: 19Rank: 19Rank: 19Rank: 19
组别 经略使
级别 左将军
好贴 1
功绩 2293
帖子 1370
编号 55810
注册 2005-12-22
来自 人间
家族 慕容世家


发表于 2007-7-29 23:04 资料 个人空间 短消息 只看该作者
不是提示不提示的问题,是必须安排一个破阵的人,在游戏中原原本本的把一楼的关于本阵的话说出来。

可以让玩家游戏自己采取执行的方法,但是不能让他去猜你阵的原理,这根本不合理。
顶部
性别:男-离线 林冲
(教头)

京兆郡公
谏议大夫
★★★★

Rank: 17Rank: 17
组别 翰林学士
级别 卫将军
好贴 5
功绩 872
帖子 6312
编号 56550
注册 2006-1-2
家族 轩辕狼党


发表于 2007-7-29 23:32 资料 个人空间 短消息 只看该作者 QQ


QUOTE:
原帖由 岱瀛 于 2007-7-29 23:04 发表
不是提示不提示的问题,是必须安排一个破阵的人,在游戏中原原本本的把一楼的关于本阵的话说出来。

可以让玩家游戏自己采取执行的方法,但是不能让他去猜你阵的原理,这根本不合理。

对呀!我就是这个意思。
顶部
性别:男-离线 林冲
(教头)

京兆郡公
谏议大夫
★★★★

Rank: 17Rank: 17
组别 翰林学士
级别 卫将军
好贴 5
功绩 872
帖子 6312
编号 56550
注册 2006-1-2
家族 轩辕狼党


发表于 2007-7-30 01:37 资料 个人空间 短消息 只看该作者 QQ
按liuyz的建议,河图出场人员改成:


图片附件: [01] 01.JPG (2007-7-30 03:32, 39.42 K)




不变的单挑是:


图片附件: [2] 02.JPG (2007-7-30 01:37, 57.17 K)




本来有的单挑


图片附件: [3] 03.JPG (2007-7-30 01:37, 9.66 K)




改成了:


图片附件: [4] 04.JPG (2007-7-30 01:37, 9.25 K)




这个岳云VS梁红玉,本来没什么。可密林在黄龙二来了一场单挑(梁红玉VS王氏)。要仔细的深究的话,岳云VS梁红玉就有什么了。

[ 本帖最后由 林冲 于 2007-7-30 03:35 编辑 ]
顶部
性别:男-离线 密林繁星

梁郡公川峡西路经略使

Rank: 23Rank: 23Rank: 23Rank: 23Rank: 23
组别 经略使
级别 征西将军
好贴 4
功绩 2466
帖子 4973
编号 6979
注册 2004-4-22
家族 肉肉门


发表于 2007-7-30 11:05 资料 文集 短消息 只看该作者
高宠           周侗           武林高手之战,平

高宠接触周侗  
高宠:这老头身手敏捷,绝非庸手。
高宠:老将何人,可敢与小霸王高宠一战?
周侗:老夫陕西周侗是也!
高宠: 铁臂金刀周侗?!哈哈,前朝高手,小爷正想一会!
进入单条。
高宠:老匹夫,你在前朝好大的名头,今日就让小页拆了你的招牌。
周侗:黄毛乳儿,休得张狂,须不知人上有人,天外有天。
高宠:小爷不必你教训,看你是岳帅师傅,先让你三招。
周侗:哼,那老夫不客气了。
周侗攻击动作。
周侗:小子,看好了。
周侗三连击。
高宠:哎呦。
高宠喘气:太大意了,这老头一把年纪了还这么灵活。
高宠攻击五连击。
高宠:什么,都闪过了?
高宠:……
高宠十连击。
周侗喘气。
周侗:好险,这娃子天生神力,更兼武艺精通,恐怕不在我徒儿玉麒麟之下。
高宠:什么?河北卢俊义可是你徒弟。
周侗:正是。
高宠:自幼听闻他棍棒无对,刀枪无双,可惜无缘一战。
高宠:今日和老先生一战,方知名师出高徒。
高宠:先生终究年迈,久战不利,我们一招定胜负吧。
周侗:正合我意。
高宠周侗分开对立。
同时必杀一击。
周侗喘气。
周侗:天下第一的称号,总算有人接过去了。
高宠:先生好手段,晚辈无缘听从先生指点,深以为憾。
单条结束。

关铃           黑蛮龙        搞笑兵种之战,平
黑蛮龙:咦,小黑,你那,那人带猫来打架,有意思。
关铃:什么猫?是老虎。
关铃攻击动作。
关铃:老虎!!
黑蛮龙:小黑,你说我们要不要陪这猫去玩玩。
关铃:……
关铃:老虎,乖,让那傻大木见识下你的实力。
进入单条
黑蛮龙:猫狗之战,好玩好玩。
关铃:你个傻大木,战场不是马戏团,不要带着狗熊四处跑。
两人交替攻击。
黑蛮龙:有趣有趣,小黑,再来。
关铃:老虎加油,打赢了我给你买hello kitty。
两人交替进攻。
关铃:老虎,抓他挠他咬死他。
黑蛮龙:小黑,拍他踹他压死他。
同时会心一击。
关铃:两只老虎跑得快跑得快,我们一起跑得快。
黑蛮龙:好狗不挡道,我们先让路。
单条结束。
岳云:两位贤弟,都给我住手。
关铃、黑蛮龙:是,大哥。
岳云:既然如此,两位贤弟何不也结为兄弟?
关铃、黑蛮龙:是,老大!
关铃:老虎啊,我给你找了个狗弟弟。
黑蛮龙:小黑啊,你喜欢这个猫弟弟么?
关铃:我大,我先认识大哥!
黑蛮龙:我大,我体积比你大,小黑体积比你猫大!
岳云:……
关铃:老虎,我们把他打成熊猫去。
黑蛮龙:小黑,我们给那猫拔胡子去。

[ 本帖最后由 密林繁星 于 2007-7-30 11:25 编辑 ]
顶部
性别:男-离线 林冲
(教头)

京兆郡公
谏议大夫
★★★★

Rank: 17Rank: 17
组别 翰林学士
级别 卫将军
好贴 5
功绩 872
帖子 6312
编号 56550
注册 2006-1-2
家族 轩辕狼党


发表于 2007-7-30 20:28 资料 个人空间 短消息 只看该作者 QQ
停!密林,关铃和黑蛮龙的搞笑兵种之战已经取消了!(因为小笨不建议用雷线人物,当然你也可以把这场单挑改一改弄到岳雷线去)
新的,正式的列表如下:

一共33场(9个阵*3=27场,但打星号的6场单挑可能无法发生,所以再补上6个)


图片附件: [33] dantiao.JPG (2007-7-30 20:28, 73.93 K)

顶部
性别:男-离线 周瑜

栎阳侯谏议大夫

Rank: 16
组别 翰林学士
级别 征西将军
好贴 10
功绩 943
帖子 4717
编号 1808
注册 2003-11-3
家族 瓦岗寨


发表于 2007-7-30 23:25 资料 主页 文集 短消息 只看该作者
立即复活能不能改为敌方回合复活,如果敌人不停的在宝物库里复活就难办了。
顶部
性别:男-离线 林冲
(教头)

京兆郡公
谏议大夫
★★★★

Rank: 17Rank: 17
组别 翰林学士
级别 卫将军
好贴 5
功绩 872
帖子 6312
编号 56550
注册 2006-1-2
家族 轩辕狼党


发表于 2007-7-30 23:40 资料 个人空间 短消息 只看该作者 QQ


QUOTE:
原帖由 周瑜 于 2007-7-30 23:25 发表
立即复活能不能改为敌方回合复活,如果敌人不停的在宝物库里复活就难办了。

嗯,目前有两种复活的方法。第一种就是你说的。第二种是让敌军立即复活在远离宝物库的一端。

完全阻止某个阵武将复活的条件为占领所有该阵中的宝物库,但必须占住,一旦离开敌军又会开始复活,思路同黄龙突围战。

所以,玩家每一次破三个阵时必须设计好顺序,最好从数字小的开始破起。因为每破一个阵,必须浪费掉阵暗含数字那么多的武将来压阵。

[ 本帖最后由 林冲 于 2007-7-30 23:49 编辑 ]
顶部
性别:男-离线 林冲
(教头)

京兆郡公
谏议大夫
★★★★

Rank: 17Rank: 17
组别 翰林学士
级别 卫将军
好贴 5
功绩 872
帖子 6312
编号 56550
注册 2006-1-2
家族 轩辕狼党


发表于 2007-7-30 23:47 资料 个人空间 短消息 只看该作者 QQ
另外的设计:
1、岳飞每进入一个阵,背景音乐就会变换一次(9个阵9个音乐),同时会提示该阵中的三个单挑。
2、整个河图一共有20个城门,会以类似于曹操传中鱼腹浦之战那样的开启关闭。
3、我方武将在外围的8个阵中会降低状态(5围、麻痹、禁咒、中毒),每个阵对应一种下降方式。混乱就算了。中央阵也算了,毕竟那里有高宗那个变态仙人。
4、城门关闭时,我方城门上的武将会被挤死。由于本关我方不能有武将撤退,会导致游戏结束。千万小心!

[ 本帖最后由 林冲 于 2007-7-30 23:53 编辑 ]
顶部
性别:男-离线 密林繁星

梁郡公川峡西路经略使

Rank: 23Rank: 23Rank: 23Rank: 23Rank: 23
组别 经略使
级别 征西将军
好贴 4
功绩 2466
帖子 4973
编号 6979
注册 2004-4-22
家族 肉肉门


发表于 2007-7-31 20:22 资料 文集 短消息 只看该作者
浇头单条岳云有两个
对梁阿姨和对秦熹

不如调整下。
母猪对王氏
YYP对梁阿姨
岳云对秦熹

更邪恶的是
母猪对王氏
YYP对秦熹
岳云对梁阿姨

能看明白吧

[ 本帖最后由 密林繁星 于 2007-7-31 20:27 编辑 ]
顶部
性别:男-离线 湘江子龙

赵王枢密使

Rank: 30Rank: 30Rank: 30Rank: 30Rank: 30Rank: 30
组别 诸侯
级别 骠骑将军
好贴 9
功绩 630
帖子 8100
编号 8098
注册 2004-6-4


别忘了,最后一关的基础是,诸人皆被某高宗控制住,要体现阵中各人的执念和我方进阵单挑诸将的认知和感悟乃至感慨,这个单条很不好写啊,容我三思。
顶部
性别:男-离线 林冲
(教头)

京兆郡公
谏议大夫
★★★★

Rank: 17Rank: 17
组别 翰林学士
级别 卫将军
好贴 5
功绩 872
帖子 6312
编号 56550
注册 2006-1-2
家族 轩辕狼党


发表于 2007-7-31 21:13 资料 个人空间 短消息 只看该作者 QQ


QUOTE:
原帖由 密林繁星 于 2007-7-31 20:22 发表
浇头单条岳云有两个
对梁阿姨和对秦熹

不如调整下。
母猪对王氏
YYP对梁阿姨
岳云对秦熹

更邪恶的是
母猪对王氏
YYP对秦熹
岳云对梁阿姨

能看明白吧

岳云对秦熹的单挑是替补曹宁的,不一定能发生。
如果曹宁不死,则曹宁VS曹荣,岳云VS秦熹就不发生了。
如果曹宁已死,则岳云VS秦熹发生。

同理,牛皋、张宪、陆文龙、杨继周、诸葛锦的第二个单挑也是如此,都是备用的。分别准备顶替伍尚志、汤怀、王贵、罗延庆和董先的。

如果武将都营救成功,此处只有岳飞有两个单挑,其他人都是一个,一共27个。密林,你可以调整,但必须遵循一个原则,就是每个阵中发生的单挑数为3。

[ 本帖最后由 林冲 于 2007-7-31 21:15 编辑 ]
顶部
性别:男-离线 林冲
(教头)

京兆郡公
谏议大夫
★★★★

Rank: 17Rank: 17
组别 翰林学士
级别 卫将军
好贴 5
功绩 872
帖子 6312
编号 56550
注册 2006-1-2
家族 轩辕狼党


发表于 2007-7-31 21:38 资料 个人空间 短消息 只看该作者 QQ


QUOTE:
原帖由 湘江子龙 于 2007-7-31 20:40 发表
别忘了,最后一关的基础是,诸人皆被某高宗控制住,要体现阵中各人的执念和我方进阵单挑诸将的认知和感悟乃至感慨,这个单条很不好写啊,容我三思。

刚刚编完长恨天1.1,战前弄了一大堆对话。情节大意是:

高宗使用招魂大法,不管死人魂魄、活人魂魄全能招出。秦桧不小心中招,魂魄被高宗控制。一些正义的魂魄或感悟了的魂魄如杨沂中、韩世忠奋起反抗,结果肉身皆被高宗制服。愤怒之下,高宗发出威胁,若河图阵灭,众魂魄将永远不得超生。岳飞和金兀术赶到,与众魂魄一一对话。魂魄中有的本来就出卖了灵魂(张邦昌)、有的因为报私仇而出卖灵魂(柴桂),但大多数魂魄坚持的站在了岳飞一边(当然肉身被控,也就只是精神上支持岳飞罢了)。更有魂魄抛弃前嫌,为岳飞指点破阵之法(哈迷蚩、屈原公)。最后陈抟出现,补全了破阵的法门。

至于岳飞、金兀术的镜像,我准备放到长恨天二里面去。
顶部
性别:男-离线 林冲
(教头)

京兆郡公
谏议大夫
★★★★

Rank: 17Rank: 17
组别 翰林学士
级别 卫将军
好贴 5
功绩 872
帖子 6312
编号 56550
注册 2006-1-2
家族 轩辕狼党


发表于 2007-7-31 22:58 资料 个人空间 短消息 只看该作者 QQ
列举一下我做的神话线部分的部分人物的结局,以供在你们做单挑对话时参考。
这些都能在混元阵之战、黄龙决死战、黄龙突围战、地府之战中找到,但我想这个时候,已经没有人愿意去测试了。

岳飞、金兀朮、秦桧:
秦桧魔性最先被激发,并依靠强大的力量杀死了何元庆、余化龙、杨再兴、诸葛英。之后控制了金兀朮的元神,水淹汴梁,修炼招魂大法。黄龙决死战设计让宋金两军残杀,并杀死了杨沂中。之后水淹黄龙府,召唤亡灵围剿岳家军。黄龙突围战时大战陆文龙,被后者舍命将金兀朮的元神打出,被迫现身后受伤。但利用红云结界打死塞云,并疗伤成功。岳飞奋不顾身冲入结界与之单挑不敌时,恢复为赤须龙的金兀朮出现与秦桧作战。这时岳飞终于恢复为大鹏,和金兀朮联手攻击秦桧。无奈之下,秦桧使出天魔解体大法另三人元神同时出窍,来到地府。地府中包拯三堂会审,秦桧罪行最重,不服之下,秦桧元神离地府而去,率先回到黄龙府,遇到高宗,并被后者所利用。地府中,岳飞和金兀朮至终无法化解两人的恩怨,包拯令二人决斗,二人使出杀招攻击,结果元神互换,回到黄龙府。

之后的情节就和箱子的剧本一样了。

王氏:
一直跟随金兀朮(秦桧)作恶,混元阵后炼出湛卢剑阵。
如果477true,黄龙决死战中凡人之身被梁红玉所杀,黄龙突围战起以女土蝠的身份作战。
如果477false,黄龙突围战中凡人之身被杀,之后便以女土蝠的身份作战。

韩世忠、梁红玉:
如果478true,两人在黄龙决死战中误中埋伏,双双战死。
如果478false,未死。长恨天时两人的魂魄为活人的魂魄。

普风:
混元阵后,元神一度为秦桧所控。
如果475true,黄龙决死战时战死,尚属于金国的英雄。
如果475false,黄龙突围战时对金熙宗说出了大逆不道的话,黄龙突围战战死。

乌灵圣母:
神话线里是秦桧的师妹,跟金人无关的人物。黄龙决死战或黄龙突围战战死。

杨沂中:
为了赎罪,黄龙决死战时勇挑金兀朮(秦桧),阵亡!

杨幺:
如果434true,黄龙突围战中出现,给我军造成极大的麻烦,黄龙突围战战死。
如果434false,早年死于杨幺追击战。

瀚海、塞云:一直监视秦桧,黄龙突围战时发现秦桧对金国不利。二人突然发难,瀚海死于王氏的湛卢剑阵之下,塞云误入红云结界,被秦桧打死。

哈迷蚩:
最早发现了金兀朮的异常。混元阵证实了自己的想法时,已经油尽灯枯。临死前对岳飞、陆文龙说出了秦桧控制金兀朮的秘密,并赠给陆文龙丹药,使后者在黄龙突围战中免于一死。

秦熹:
临安二之战死与乱军之中。

[ 本帖最后由 林冲 于 2007-7-31 23:00 编辑 ]
顶部
性别:男-离线 恋芸
(司徒飞麟)

楚国公
监管使
枢密副使
河东路经略使

Rank: 27Rank: 27Rank: 27Rank: 27Rank: 27Rank: 27
资政殿大学士(从一品)
组别 经略使
级别 大将军
好贴 3
功绩 3357
帖子 12529
编号 871
注册 2005-9-24
来自 上海
家族 轩辕学院


发表于 2007-7-31 23:06 资料 个人空间 短消息 只看该作者 QQ
偶倒是想测测,偶在神话线黄龙一前有个存档(采用了恋芸试修改法),
小笨也不象之前那样整合下现有剧本,一个一个下麻烦啊
顶部
性别:男-离线 ylh2004
(萧雨客)

商国公
武泰军节度使
★★

Rank: 17Rank: 17
柱国(正二品)
组别 节度使
级别 镇北将军
好贴 7
功绩 1311
帖子 3560
编号 22408
注册 2004-11-5
家族 轩辕学院


发表于 2007-8-1 18:58 资料 文集 短消息 只看该作者
3场单挑,看看何不何用.
关铃对关胜:

关胜挥舞兵器
关胜:前面驱虎小儿,可识得梁山虎将大刀关胜?
关铃:(原来是父亲亡灵到此,该死的狗皇帝,害我父子相残)
关铃攻击预备
关铃:父亲不可糊涂,是孩儿关铃在此。
关胜:我关氏一门,但知赤心忠君,安有你这附逆之徒,速速受死,不必废话!
关铃:(未料父亲之忠义,竟成妖皇可控之执念)
单挑开始。
关胜:名震三分国,春秋刀法!
关铃:(父亲,原谅孩儿不孝,今日冒犯了)
关胜攻击
关铃防御
关胜:好小儿,身手到也矫健。
关铃:此乃父亲你教导有方。
关胜攻击
关胜:再接我一刀,桐华光翼诀!
关铃防御
关铃:好险,小猫,今日对手是父亲英灵,万万不可大意!
关胜攻击
关胜:必斩青龙式!
关铃攻击
关铃:以攻对攻,一刀分双,斩尽天下!
关胜被攻击
关铃被攻击
关胜:好孩儿,果得我关家刀法真传!
关铃:(适才仿佛又重回,当年父亲传我刀法之时)
关胜防御
关胜:接我春秋刀法最强杀招!
关胜攻击
关胜:龙战于野,天下纵横!
关铃被攻击
关铃喘气
关铃:好生强悍的刀气,幸得小猫矫健,不然我定难逃一刀两断之厄。这才是父亲的真正实力吗?
关胜:逆子居然侥幸不死,待我再来一刀,看你如何招架?
关胜攻击
关铃防御
关铃:终于看清了此刀法脉络,我亦施此招,做拼死一搏。
关铃攻击
关铃:龙战于野,天下纵横!
关胜被攻击
关胜喘气
关胜:好!好!孩儿,你已全数领悟春秋刀法之精要,为父便死也瞑目。
关铃:(父亲大人。。。)
关铃四围上升。


张显对完木
完木攻击:张显老贼哪里去,今日定要将尔戮尸,以泄我堰城之恨!
张显攻击预备:金狗口舌却利,但不知你那刀剑是否也一般之利?
单挑开始
完木移动
完木:铁骑突击!
完木攻击
张显防御
张显:任尔狂风暴雨,我自不动如山。
完木攻击
张显防御
完木:杀!杀!杀!今日不杀你这宋狗,某家誓不为人。
张显:你这恶鬼,木偶傀儡之辈,早就已不是人。
张显攻击
张显:看我梁山绝技,钩镰枪法!
完木防御
完木:某家在地狱苦修许久,早已摸清此枪法路数,你再用此老招,岂非自取其辱?
完木攻击
张显防御
完木:当换某家出绝杀!
完木攻击
完木:幽冥杀枪,百鬼夜行!
张显防御
完木被攻击
完木喘气
完木:(哎呀不好,某家坐骑怎会前膝扑倒)
张显:射人先射马,还是老招钩镰枪,只你这金狗不懂得破而已。
完木:你这宋人如此奸险,用以诡诈之术杀我,某家死不瞑目。
张显:你是否死不瞑目,与我何干,还是滚回地狱去吧!
张显攻击
完木被攻击
张显:人做一回蠢材不难,难得是死了还是那么蠢。哎。。。
完木喘气
完木:只差一点便挂了!可怕的宋狗。
完木五围下降,并混乱。


严成方对杨凡
杨凡挥舞兵器:严成方,你这背信弃义的无耻小儿,还我命来。
严成方攻击预备:当日俺偷袭杀你,确非丈夫当为,今日当凭真本事与你分个胜负。
杨凡:不说废话,只拼个你死我活便是。
严成方:你本已死,如何再活。
单挑开始
杨凡攻击
杨凡:吃我一枪!
严成方攻击
严成方:开!
杨凡:(这小贼膂力过人)
严成方:(杨凡小霸王,名下无虚)
杨凡攻击
杨凡:(不可与其拼气力,当以技巧取之)
杨凡攻击
杨凡:飞星遗恨,天舞火练枪!
严成方防御
严成方:(此贼枪法莫测,实力不逊杨叔父当年)
严成方攻击
严成方:(武技不及此人,我只一力降十会)
严成方:双锤盖地!
杨凡攻击
杨凡:破绽!吃我穿心一枪!
严成方被攻击
严成方喘气
杨凡:任尔如何力大,今日怎脱得杨爷毒手!
严成方:真是如此吗?
杨凡喘气
杨凡:(好个匹夫,竟全然不顾自身伤口,以锤夹枪)
严成方:你这恶鬼,吃我尽命三锤!
严成方攻击
严成方攻击
严成方攻击
杨凡被攻击
杨凡喘气
杨凡:不好,被这小儿伤了虎口,再要运枪已是不便。
杨凡降四围
严成方防御、敏捷下降;攻击、士气上升。

[ 本帖最后由 ylh2004 于 2007-8-2 20:10 编辑 ]
顶部
性别:男-离线 林冲
(教头)

京兆郡公
谏议大夫
★★★★

Rank: 17Rank: 17
组别 翰林学士
级别 卫将军
好贴 5
功绩 872
帖子 6312
编号 56550
注册 2006-1-2
家族 轩辕狼党


发表于 2007-8-2 06:52 资料 个人空间 短消息 只看该作者 QQ
回复 #23 ylh2004 的帖子

写的不错!
但是结局有问题,长恨天一的单挑的结局没有武将会挂,不论胜负,结果都不会有武将挂。
顶部
性别:男-离线 ylh2004
(萧雨客)

商国公
武泰军节度使
★★

Rank: 17Rank: 17
柱国(正二品)
组别 节度使
级别 镇北将军
好贴 7
功绩 1311
帖子 3560
编号 22408
注册 2004-11-5
家族 轩辕学院


发表于 2007-8-2 20:11 资料 文集 短消息 只看该作者
再加四场:
陆文龙对普风
普风:你这逆徒哪里去?还不快快纳命。
陆文龙:为续金宋两国国运,捍卫人间浩荡正气,文龙今日斗胆要与师尊决个高下。
单挑开始
普风:逆徒,尝我黑风珠的厉害!
普风攻击
陆文龙防御
陆文龙:(好狠的法宝,比那混元珠更强)
陆文龙攻击
陆文龙:矫龙惊蛇,雾幻天罗!
普风防御
普风:你的枪法尽由我授,其中奥秘,我岂不知?
普风攻击
普风:看我密宗大法,金刚佛轮禅。
陆文龙防御
陆文龙:此术安能近我。
陆文龙喘气
陆文龙:(师傅熟知我的武艺,不可以旧招数应敌)
陆文龙:(便用岳帅所传,梁山好汉董平流派的枪法)
陆文龙攻击
普风防御
普风:(这逆徒用的是什么枪法,我怎从没见过?)
陆文龙攻击
普风被攻击
普风喘气
普风:(长江后浪推前浪,这逆徒武艺到底青出于蓝)
普风:佛爷今日也要出尽绝招,绝不让你这逆徒称雄于前。
普风移动
普风:杀!十龙十象,金刚之力。
普风攻击
陆文龙被攻击
陆文龙喘气
陆文龙:(原来是第十层的龙象般若功,没想到师傅死后,功力反而更胜生前)
陆文龙攻击预备
陆文龙:(既已如此,不可留手,文龙有为之身,万不可轻易抛弃于此)
陆文龙攻击
陆文龙:拼死一战,看我天魔解体大法!
陆文龙减HP,五围上升
单挑结束。


狄雷对何元庆
何元庆:杀!杀!杀!
狄雷:何老叔,原来你还活着,那可太好了。
何元庆攻击
狄雷被攻击
狄雷:老叔,你干嘛打我,莫不是昏头了?
何元庆攻击
狄雷防御
何元庆:打!打!打!
狄雷:老叔,你看清楚,俺是自己人。
何元庆攻击
何元庆:杀贼,杀贼,杀尽金狗,还我何山!
狄雷防御
狄雷:(看来老叔定是让妖人控制了心神)
狄雷攻击预备
狄雷:老叔对不住,傻小子今日冒犯。
进入单挑
狄雷:老叔,你可记得俺们八锤闹朱仙?
何元庆攻击
何元庆:杀!杀!杀!
狄雷防御
狄雷:(切,这铁锤还是如此沉重)
狄雷:我挡!
何元庆:再吃我两百锤!
何元庆攻击
何元庆攻击
狄雷防御
狄雷:不管了,俺这铜锤将怎可战的如此憋屈?
狄雷攻击
狄雷:八方青铜锤,开!
何元庆攻击
何元庆:杀贼,杀贼!
狄雷:(老叔今日武功路数,怎如此酷似疯子曹宁,以攻做守,空门大开,尽是同归于尽的气势)
何元庆:杀尽金狗,还我何山!
狄雷:(俺可不是金狗)
何元庆攻击
何元庆攻击
狄雷防御
狄雷:(傻的怕楞的,楞的怕不要命的,不要命的怕没有命的,对于此言,俺今日切身体会)
何元庆攻击
狄雷防御
狄雷:(还是稳扎稳打为上,俺这傻小子今日要生几个心眼)
何元庆四围上升
狄雷防御上升


诸葛锦对哈迷蚩
诸葛锦:哈军师,别来无恙!
哈迷蚩;诸葛军师,这厢有礼!
哈迷蚩:今日你我当一决胜负,看谁才是世间第一智者。
诸葛锦;自当领命(这哈军师忠君爱国,为人义气,虽是金人,却也好汉一条,惟有胜负一念,存在执着之心,方为那妖皇所乘)
开始单挑
诸葛锦攻击
诸葛锦:三昧真火!
哈迷蚩攻击
哈迷蚩;腾龙驭凤!
诸葛锦防御
诸葛锦:铜墙铁壁!
哈迷蚩攻击
哈迷蚩:接我的奇门遁甲。
诸葛锦防御
诸葛锦:奇门遁甲之术,乃我诸葛家嫡传,你如何班门弄斧起来。
诸葛锦攻击
诸葛锦:日月无光!
哈迷蚩攻击
哈迷蚩:打人不过先下手,吃我绝招,青龙出海!
诸葛锦被攻击
诸葛锦喘气
诸葛锦:不好,被其抢了先手!
哈迷蚩防御
哈迷蚩:终于战胜了!好个小妖,果是劲敌。
诸葛锦:要分胜负为时尚早。
诸葛锦攻击
哈迷蚩:怎会如此?适才你不已中某家禁招在先。
诸葛锦:我诸葛一脉有一防身秘术,名为借物代形,你适才禁招所灭,乃我替身。哈军师,你还是安定心神,与小子再战五百合吧。
哈迷蚩:某家奉陪到底。
诸葛锦攻击
诸葛锦:武侯八阵!
哈迷蚩被攻击
哈迷蚩喘气
哈迷蚩:不好,着了这小妖的道了。
哈迷蚩混乱、禁咒、麻痹、中毒,精神力下降。

岳银瓶对王氏(女土蝠)
岳银瓶:无耻妖妇,你待往哪里去?
王氏:小贱人敢挡老娘去路,也罢,就先取了你的性命,再寻大鹏厮杀。
开始单挑
王氏:岳家贱人,看你未经人事,便要丧身老娘之手,岂非大大可惜。
岳银瓶:无耻妖妇,满嘴污秽,今日决战,不较口舌,只论生死。
王氏攻击
王氏:小小凡人,大言不惭,今日定要让你明白,何谓西方女宿的真正实力?
岳银瓶防御
王氏:神威如狱!
王氏攻击
岳银瓶被攻击
岳银瓶喘气
岳银瓶:(妖妇法力惊人,实力远在我上,但我岳家子女,岂可束手待毙)
岳银瓶攻击
岳银瓶:(若不反击一下,我便死也不甘)
王氏防御
王氏:米粒之珠,也放华彩。
王氏攻击
王氏:凌空线牵吸血大法。
岳银瓶被攻击
王氏:今日不将你这小贱人吸做人干,老娘誓不为神。
岳银瓶喘气
岳银瓶:(眼前已暗,莫非死期将临)
王氏:看你还能挺多久。
王氏攻击
岳银瓶:(只是不能再见宪哥一面,瓶儿死也不甘)
王氏被攻击
王氏喘气
王氏:怎会如此,吸血大法居然失灵了。小贱人肉体凡胎,如何挡我大法)
王氏被攻击
王氏:仙骨,这贱人竟然有仙骨。。。
岳银瓶攻击
岳银瓶:天下仙人不止你一家。适才生死一刻,我终得明悟本身来历。
岳银瓶防御
岳银瓶:女土蝠,如今条件对等,你我再重新分个胜负。
王氏:原来是贞洁仙姑转世,来头到是不小。
王氏防御
王氏;老娘乃天界星君,截教通天圣人弟子,若是你父大鹏明王,方可做我敌手,你这小小仙姑,如何抵挡老娘大法?
王氏攻击
王氏:接我玉清仙光!
岳银瓶防御
岳银瓶攻击
岳银瓶:金蛟剪,破!
王氏被攻击
王氏喘气
王氏:好贱人,怎会有如此强大的法力?
岳银瓶:邪不胜正,天下自有英雄气!
王氏五围下降。
顶部
性别:男-离线 湘江子龙

赵王枢密使

Rank: 30Rank: 30Rank: 30Rank: 30Rank: 30Rank: 30
组别 诸侯
级别 骠骑将军
好贴 9
功绩 630
帖子 8100
编号 8098
注册 2004-6-4


岳飞对宗泽:
宗泽:过河,过河!
岳飞:恩师!(我那恩师,念念不忘过河杀贼,复我河山,可钦可敬!奈何忠不见用,报国无门,可悲可叹!)
进入单挑:
宗:何方小贼,敢阻本帅去路?!
岳飞:恩师,是门生岳飞啊!怎生连我也不识得了?这阵好生古怪!
宗:岳飞?胡说,我那贤契忠肝义胆,精忠报国,不枉老夫一番青睐!又怎会与金人勾结,阻我去路?何方小贼,竟敢假冒,拿命来!
岳飞:恩师!岳飞绝未敢辜负恩师期望,为国为民之心,矢志未渝,今日情势,一言难尽,恩师请容我细禀!
宗:若想阻我过河杀贼,这学生不要也罢,休要罗嗦,看枪!
岳飞:恩师!(唉,又如何对他下得了手!)
宗:为何你不还手?休想以小恩惠妨我大义!
岳飞:(唉,此阵引发恩师一生执念,恩师奋勇,势不可挡,又难听我之言,为今之计,只能先勉力击退恩师,破去此阵,再做计议!)
罢,罢,恩师,岳飞只能强忍悲痛与您一战了!
宗:好,好,好!不想你我师徒一场,还有刀兵相见之刻!
岳飞:唉!

金兀术对挞赖:
挞:宗弼,还我命来!
金:祸国小丑,还敢来斗本王么?
进入单挑:
挞:宗弼,某有何辜?汝却诬我祸国!
金:汝对外卖国求荣,与宋议和,对内勾结同党,包藏祸心,谋位篡逆,罪不容诛!
挞:成者为王,败者为寇罢!汝今日不也与岳飞携手作战吗?
金:这个。。。
挞:你穷兵黩武,妄起刀兵。又一心大权独揽,排斥异己,顺汝者昌,逆汝者亡,以我看来,祸国殃民者,无过于你!
金:或者本王确有过分之处!但今日大金存亡之秋,汝生为金人,死为金鬼,何苦为那妖孽卖命,为祸祖国?
挞:区区一句认错便能化解你我之仇了么?你我仇恨不共戴天,今日有你无我,有我无你,一较死生吧!
金:哼!汝在世之时,本王也不惧你!做鬼也能如何?!
挞:算你彪悍!放马过来!
金:做你几世的对头又如何!

伍尚志对屈原公
屈原公:伍贼!还认得屈原公么?
伍:原来是军师!末将有礼了!
进入单条:
屈原公:铁桶般山河,因尔等这班小人,乃一旦丧于贼手!此恨弥天,今日誓要将尔等叛贼挫骨扬灰,方消我恨!
伍:一向以为军师是个智者,不想您竟然想了几辈子了也没想明白!杨幺造反,逆天行事,灰灭原已注定。我等弃暗投明,何过之有?
屈;大王一向待你不薄!不想你竟恩将仇报!
伍:金人肆虐,国破在即!当时哪还有汉人自己打自己之理?当时我等苦劝大王投诚,是你不识大体,冥顽不灵,君山一战,数十万洞庭子民之死,汝之责无可推诿!
屈:(竟说他不过。。。。。。)
伍:念在故旧之情,和今日君之指点,某家就放你一马!军师,请了!
屈:唉,是非功过,惟天可鉴!

王贵对罗汝楫
王贵:我把你个两面三刀挑拨是非的狗贼!
罗:爷爷饶命,不关我事啊!
进入单挑:
王:我且问你,郾城之战我自失机,受哥哥处罚原是应当。你为何揪住不放,四处挑拨,说俺诬告哥哥谋反,陷某于不义?
罗:是,是,是,是相爷让我散布这流言的。
王:是什么是?难道你诬告还有理了?
罗:不,不,不,不是,真的和我没关系啊。
王:你个语无伦次的家伙!那时候罗织罪名,诬告贤良的口齿都到哪里去了?!
罗:牙,牙,牙还在呢,就,就,就是舌,舌,舌头伸不直。
王:正要拔了你的舌头下酒!
罗:饶,饶,饶命啊!
王:看你那熊样!

杨继周对杨沂中:
杨沂中:不想我杨家一世英名,毁于我之手!
杨继周:也未见得!
进入单条:
杨沂中:小小娃儿,也来教训于我么?
杨继周:想当初你领兵抗金,不畏强敌,连我家岳帅也叫你一声大哥!不失我杨家代代英名!
杨沂中:唉。。。悔不该。。。
杨继周:只不该后来为了妒嫉,一时意气,受了奸臣蛊惑,与我家岳帅为敌。但今日反戈一击,铁骨铮铮,也是我杨家的光荣!
杨沂中:你,你莫非也是我杨家之人?
杨继周:正是!所谓人无完人金无足赤,便是我父亲,当日不也有失身草莽,误杀岳翻之过么?可谁又能说他丢了杨家的脸面?!
杨沂中:原来你父亲便是小商河上万箭穿身,衣无寸缕不红,仍然人不下马枪永朝北的杨再兴杨将军么?
杨继周:正是!
杨沂中:惭愧!你们虽是杨家旁支,勇烈却远过于我!
杨继周:今日且共同收拾了那些妖孽!
杨沂中:好!我大宋杨家将在此!寇虏授首!
杨继周:我大宋杨家将在此!妖魔退散!
顶部
性别:男-离线 林冲
(教头)

京兆郡公
谏议大夫
★★★★

Rank: 17Rank: 17
组别 翰林学士
级别 卫将军
好贴 5
功绩 872
帖子 6312
编号 56550
注册 2006-1-2
家族 轩辕狼党


发表于 2007-8-5 23:02 资料 个人空间 短消息 只看该作者 QQ
长恨天河图已经完成,这里是S66、S67、S68(三关S)和衔接的R。


附件: [HeTu] HeTu.rar (2007-8-5 23:02, 46.4 K)
该附件被下载次数 198
顶部
性别:男-离线 恋芸
(司徒飞麟)

楚国公
监管使
枢密副使
河东路经略使

Rank: 27Rank: 27Rank: 27Rank: 27Rank: 27Rank: 27
资政殿大学士(从一品)
组别 经略使
级别 大将军
好贴 3
功绩 3357
帖子 12529
编号 871
注册 2005-9-24
来自 上海
家族 轩辕学院


发表于 2007-8-5 23:43 资料 个人空间 短消息 只看该作者 QQ
全完成了,话说偶刚刚完成了那个阎罗殿,换成自己档,玩以来顺手多了
顶部
性别:男-离线 恋芸
(司徒飞麟)

楚国公
监管使
枢密副使
河东路经略使

Rank: 27Rank: 27Rank: 27Rank: 27Rank: 27Rank: 27
资政殿大学士(从一品)
组别 经略使
级别 大将军
好贴 3
功绩 3357
帖子 12529
编号 871
注册 2005-9-24
来自 上海
家族 轩辕学院


发表于 2007-8-5 23:59 资料 个人空间 短消息 只看该作者 QQ
4 9 2
3 5 7
8 1 6

这样应该可以凑足15,貌似有口诀的,不记得了

偶试试用3、5、7过1,8、1、6过2,4、9、2过3的组合。
顶部
性别:男-离线 恋芸
(司徒飞麟)

楚国公
监管使
枢密副使
河东路经略使

Rank: 27Rank: 27Rank: 27Rank: 27Rank: 27Rank: 27
资政殿大学士(从一品)
组别 经略使
级别 大将军
好贴 3
功绩 3357
帖子 12529
编号 871
注册 2005-9-24
来自 上海
家族 轩辕学院


发表于 2007-8-6 00:55 资料 个人空间 短消息 只看该作者 QQ
挑战了一下,过不去了,太BT了,堪卢剑之类的宝物也忒不值钱了,人手一把,几下就死人了。。。
看来要重新调整下配备了,郁闷,明天继续

[ 本帖最后由 恋芸 于 2007-8-6 00:56 编辑 ]


顶部

正在浏览此帖的会员 - 共 1 人在线




当前时区 GMT+8, 现在时间是 2025-12-28 00:05
京ICP备2023018092号 轩辕春秋 2003-2023 www.xycq.org.cn

Powered by Discuz! 5.0.0 2001-2006 Comsenz Inc.
Processed in 0.020311 second(s), 10 queries , Gzip enabled

清除 Cookies - 联系我们 - 轩辕春秋 - Archiver - WAP