标题: 双修三国6.1五十关旧版攻略(解析向:剧本、选择), 又名《神话三国志》>_<
性别:未知-离线 hbna2s2o4

Rank: 2Rank: 2
组别 百姓
级别 破贼校尉
功绩 1
帖子 57
编号 461253
注册 2012-4-14


发表于 2023-10-21 00:23 资料 短消息 只看该作者
双修三国6.1五十关旧版攻略(解析向:剧本、选择)

无限循环本尊镇楼




非常喜欢这个游戏,先玩的6.1版,本想等6.2一起发的,发现变化挺大就先发旧版了
个人水平很菜,具体打法基本不涉及······如有错漏望指正

论坛回档,补一个作者的6.2最终版地址
链接:https://pan.baidu.com/s/1dlJI5C-wpDlLSOJsD6zqZA
提取码:ne5l

友情提示:想要完整体验建议直接去玩6.2新版,增隐藏关8关。6.1版多周目设定并不完善,敌人实力没有明显提升,不过虐菜还是挺爽的




攻略文档版见附件

[ 本帖最后由 hbna2s2o4 于 2023-10-21 01:22 编辑 ]


图片附件: [本尊] 0.jpg (2023-10-21 00:23, 346.86 K)



附件: [攻略] 攻略.rar (2023-10-21 00:23, 142.86 K)
该附件被下载次数 316


附件: [小小补丁] 小小补丁.rar (2023-10-21 00:23, 27.78 K)
该附件被下载次数 249


顶部
性别:未知-离线 hbna2s2o4

Rank: 2Rank: 2
组别 百姓
级别 破贼校尉
功绩 1
帖子 57
编号 461253
注册 2012-4-14


发表于 2023-10-21 00:28 资料 短消息 只看该作者
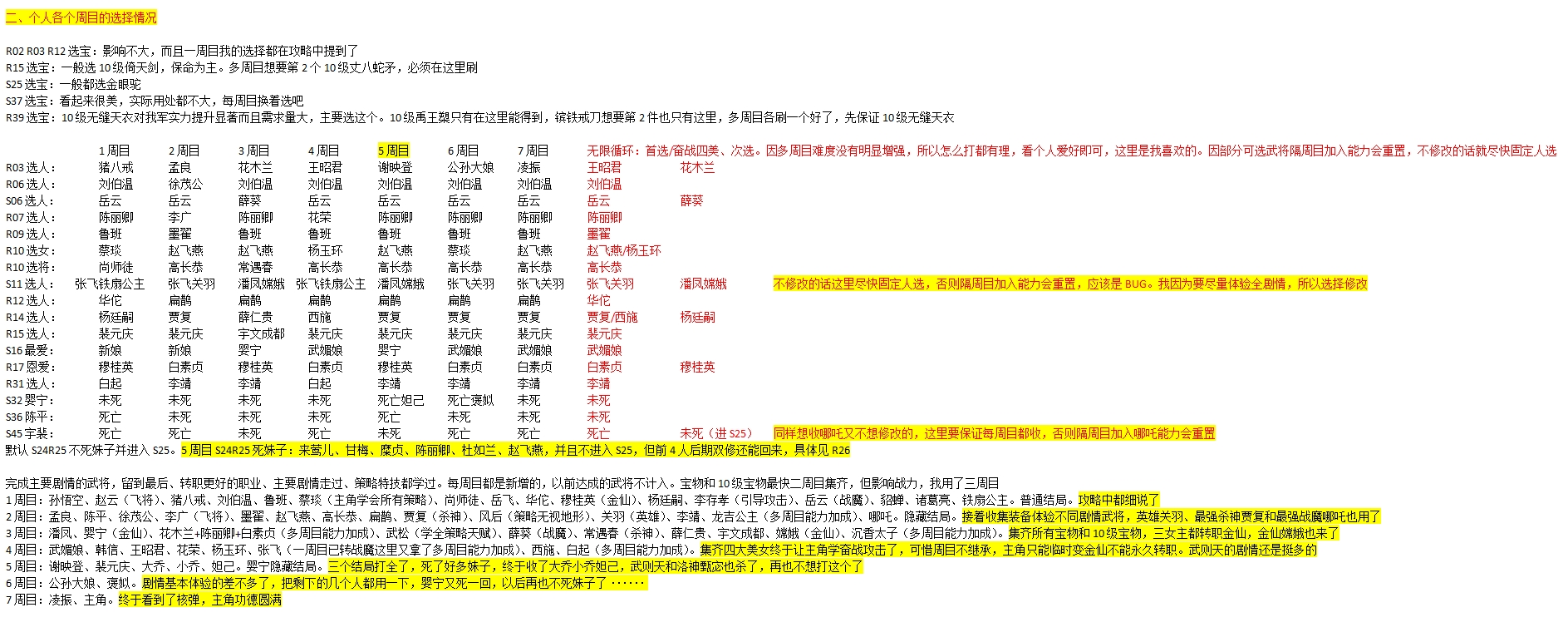
变量人员选择:不会编辑,就这样吧

剧本变量为True
人员及特技
多周目每人加能力
武将简评
选择影响

[ 本帖最后由 hbna2s2o4 于 2023-10-21 00:30 编辑 ]


图片附件: [剧本变量为True] 11剧本变量为True.png (2023-10-21 00:28, 140.92 K)



图片附件: [人员及特技] 12人员及特技.png (2023-10-21 00:29, 426.11 K)



图片附件: [多周目每人加能力] 13多周目每人加能力.png (2023-10-21 00:29, 186.93 K)



图片附件: [武将简评] 14武将简评.png (2023-10-21 00:29, 200.56 K)



图片附件: [选择影响] 15选择影响.png (2023-10-21 00:30, 170.64 K)



顶部
性别:未知-离线 hbna2s2o4

Rank: 2Rank: 2
组别 百姓
级别 破贼校尉
功绩 1
帖子 57
编号 461253
注册 2012-4-14


发表于 2023-10-21 00:52 资料 短消息 只看该作者
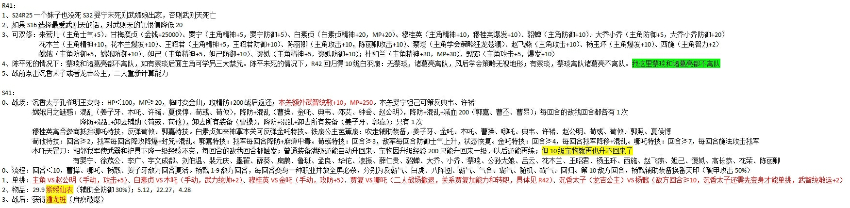
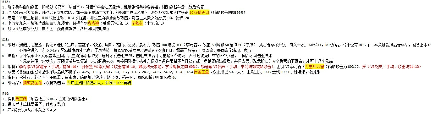
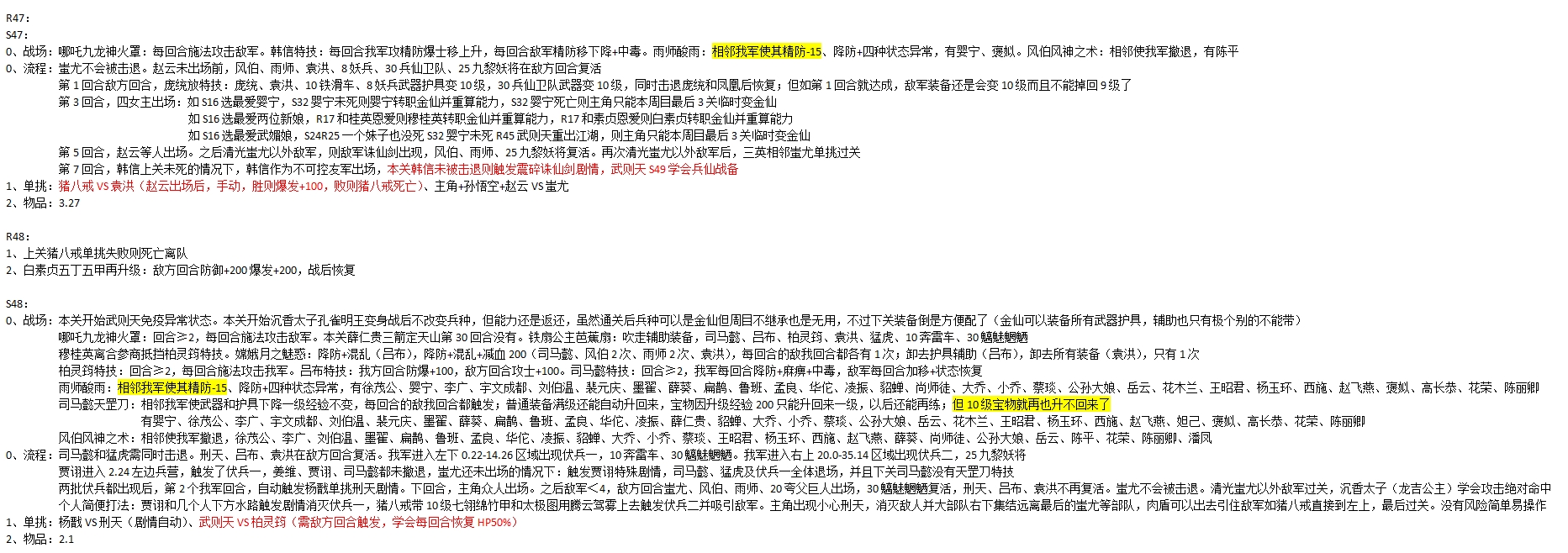
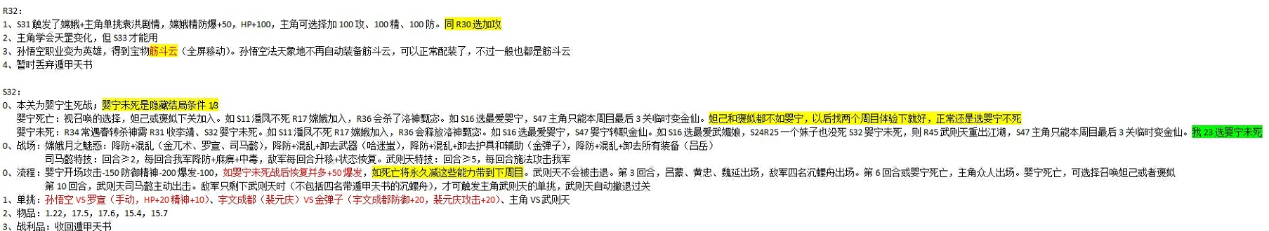
攻略

[ 本帖最后由 hbna2s2o4 于 2023-10-21 01:10 编辑 ]


图片附件: [21-1] 21-1.jpg (2023-10-21 00:52, 865.76 K)



图片附件: [21-2] 21-2.jpg (2023-10-21 00:53, 328.23 K)



图片附件: [22] 22.jpg (2023-10-21 00:53, 579.22 K)



图片附件: [23-1] 23-1.jpg (2023-10-21 00:56, 325.2 K)



图片附件: [23-2] 23-2.jpg (2023-10-21 00:56, 697.91 K)



图片附件: [24] 24.jpg (2023-10-21 00:57, 731.72 K)



图片附件: [25] 25.jpg (2023-10-21 00:57, 901.03 K)



图片附件: [26] 26.jpg (2023-10-21 00:58, 972.23 K)



图片附件: 27.jpg (2023-10-21 00:58, 830.25 K)



图片附件: 28-1.jpg (2023-10-21 00:59, 560.32 K)



图片附件: 28-2.jpg (2023-10-21 00:59, 494.92 K)



图片附件: 29.jpg (2023-10-21 00:59, 874.87 K)



图片附件: 30-1.jpg (2023-10-21 00:59, 362.4 K)



图片附件: 30-2.jpg (2023-10-21 01:00, 699.6 K)



图片附件: 31-1.jpg (2023-10-21 01:00, 448.2 K)



图片附件: 31-2.jpg (2023-10-21 01:01, 644.59 K)



图片附件: 32.jpg (2023-10-21 01:01, 954.51 K)



图片附件: 33-1.jpg (2023-10-21 01:01, 591.49 K)



图片附件: 33-2.jpg (2023-10-21 01:01, 433.42 K)



图片附件: 34-1.jpg (2023-10-21 01:04, 436.73 K)



图片附件: 34-2.jpg (2023-10-21 01:04, 562.82 K)



图片附件: 35-1.jpg (2023-10-21 01:04, 770.43 K)



图片附件: 35-2.jpg (2023-10-21 01:04, 347.99 K)



图片附件: 36.jpg (2023-10-21 01:05, 869.53 K)



图片附件: 37.jpg (2023-10-21 01:05, 866.56 K)



图片附件: 38.jpg (2023-10-21 01:05, 846.43 K)



图片附件: 39-1.jpg (2023-10-21 01:05, 606.96 K)



图片附件: 39-2.jpg (2023-10-21 01:06, 825.71 K)



图片附件: 40-1.jpg (2023-10-21 01:06, 620.35 K)



图片附件: 40-2.jpg (2023-10-21 01:06, 738.01 K)



图片附件: 41-1.jpg (2023-10-21 01:07, 579.33 K)



图片附件: 41-2.jpg (2023-10-21 01:07, 596.33 K)



图片附件: 42-1.jpg (2023-10-21 01:07, 648.57 K)



图片附件: 42-2.jpg (2023-10-21 01:07, 619.35 K)



图片附件: 43.jpg (2023-10-21 01:08, 837.63 K)



图片附件: 44-1.jpg (2023-10-21 01:08, 642.04 K)



图片附件: 44-2.jpg (2023-10-21 01:08, 684.26 K)



图片附件: 45.jpg (2023-10-21 01:09, 814.26 K)



图片附件: 46.jpg (2023-10-21 01:09, 881.77 K)



图片附件: 47-1.jpg (2023-10-21 01:09, 533.1 K)



图片附件: 47-2.jpg (2023-10-21 01:09, 629.89 K)



图片附件: 48-1.jpg (2023-10-21 01:10, 550.73 K)



图片附件: 48-2.jpg (2023-10-21 01:10, 610.09 K)



图片附件: 49.jpg (2023-10-21 01:10, 747.44 K)

顶部
性别:未知-离线 fugodck

Rank: 2Rank: 2
组别 百姓
级别 奋威校尉
功绩 1
帖子 111
编号 120323
注册 2007-3-12


发表于 2024-2-29 14:36 资料 短消息 只看该作者
顶部
性别:男-离线 liuchunman

Rank: 3Rank: 3Rank: 3
组别 士兵
级别 忠义校尉
功绩 2
帖子 216
编号 113277
注册 2007-2-26
来自 辽宁


发表于 2024-3-1 16:45 资料 短消息 只看该作者 QQ
顶部

正在浏览此帖的会员 - 共 2 人在线




当前时区 GMT+8, 现在时间是 2025-12-29 20:46
京ICP备2023018092号 轩辕春秋 2003-2023 www.xycq.org.cn

Powered by Discuz! 5.0.0 2001-2006 Comsenz Inc.
Processed in 0.009412 second(s), 9 queries , Gzip enabled

清除 Cookies - 联系我们 - 轩辕春秋 - Archiver - WAP